5月23日,由团省委、省科协、省教育厅、省社科院、省学联共同主办的第十七届“挑战杯”江西省大学生课外学术科技作品竞赛终审决赛在南昌举行,副校长吴磊出席大赛闭幕式。

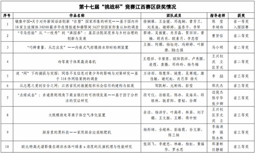
在本届大赛中,我校竞赛成绩取得了历史性突破,选送的16个竞赛项目全部获奖。其中,10个主赛道项目获一等奖1项,二等奖3项,三等奖6项;6个红色专项赛项目获特等奖1项,一等奖1项,二等奖4项。学校获评优秀组织奖,匡芳光获先进个人。

据悉,本届比赛自去年12月启动以来,主赛道共吸引全省105所高校、12.5万余名师生参赛,参赛作品1万余件,539件作品进入省赛,155件作品闯入终审决赛。红色专项活动赛道,全省105所高校15万余名青年大学生组成2万多支团队,接收到各类红色专项活动成果1.7万余件。

